title: 项目立项管理
date: 2024-05-29 09:42:33
categories: []
tags: []
toc: true
项目立项管理
项目立项管理是对拟规划和实施的项目技术上的先进性、适用性,经济上的合理性、效益性,实施上的可能性、风险性以及社会价值的有效性、可持续性等进行全面科学的综合分析,为项目决策提供客观依据的一种经济研究活动。一般包括项目建议与立项申请、项目可行性研究、项目评估与决策。
项目建议与立项申请、初步可行性研究、详细可行性研究、评估与决策是项目投资前时期的四各阶段。实际工作中,初步可行性研究和详细可行性研究可以依据项目规模和繁简程度合二为一,但详细可行性是不可缺少的。升级改造项目只做初步和详细可研,小项目一般只进行详细可行性研究。
7.1项目建议与立项申请
立项申请又称为项目建议书,是项目建设单位向上级主管部门提交项目申请时所必须的文件,是该项目建设单位或者法人,根据各种情况,提出的某一具体项目的的建议文件,是对拟建设项目的提出的框架性总体设想。项目建议书是国家或上级主管部门选择项目的依据,也是可行性研究的依据。涉及利用外资的项目,在项目建议书获得批准后,方可开展后续工作。
项目建议书核心内容
1)项目的必要性。2)项目的市场预测。3)产品方案或者服务的市场预测。4)项目建设的必要条件。
7.2项目可行性研究
可行性研究是在项目建议书被批准后,从技术、经济、社会和人员等方面的条件和情况进行调查研究,对可能的技术方案进行论证,以最终确定整个项目是否可行。可行性研究是为项目决策提供依据的一种综合性的分析方法,可行性研究具有预见性、公正性、可靠性、科学性的特点。
7.2.1可行性研究的内容
技术可行性分析、经济可行性分析、社会效益可行性分析、运行环境可行性分析以及其他方面的可行性分析等。
1.技术可行性分析
技术可行性分析是指在当前的技术、产品条件限制下,能否利用现在拥有的以及可能拥有的技术能力、产品功能、人力资源来实现项目的目标、功能、性能,能否在规定的时间期限内完整整个项目。
技术可行性分析往往决定了项目的方向,一旦技术人员在评估技术可行性分析时估计错误,将会出现严重的后果,造成项目根本上的失败。
考虑的因素:
(1)进行项目开发的风险:
(2)人力资源的有效性
(3)技术能力的可行性
(4)物资(产品)的可用性
2.经济可行性分析
经济可行性分析主要是对整个项目的投资及所产生的经济效益进行分析,具体包括支出分析、收益分析、收益投资比、投资回报分析以及敏感性分析等。
(1)支出分析:
一次性支出:包括开发费用、培训费、差旅费、初始数据录入、设备购置等费用。
非一次性支出:包括软、硬件租金、人工工资及福利、水电等公用设施使用费,以及其他消耗品支出等。
(2)收益分析
直接收益:通过项目实施获得的直接经济效益,如销售项目产品的收入。
间接收益:通过项目实施,通过间接方式获得的收益,如成本的降低。
其他收益:如知识产权、软件著作权等。
(1)收益投资比、投资回收期分析:对投入产出进行对比分析,以确定项目的收益率和投资回收期等经济指标。
(2)敏感性分析:诸如设备和软件配置、处理速度要求、系统的工作负荷类型和负荷量等关键性因素变化时,对支出和收益产品影响的估计。
3.社会效益可行性分析
尤其针对面向公共服务领域的项目,其社会效益往往时可行性分析的关注重点。
(1)对组织内部:信息系统项目往往都能为组织的发展带来一定的知识和经验沉淀,这些沉淀会夯实组织进一步发展的基础。
品牌效益:通过项目建设、服务等为组织的知名度提升及正向特征带来效益。
竞争力效益:通过项目预期成果能够为组织在行业或领域中,获得更好竞争优势的收益。
技术创新效益:通过项目的建设过程中技术矛盾或难点的攻克,为组织技术能力积累,以及产品与服务创新等方面带来的收益。
人员提升收益:通过项目锻炼和人员知识、技能和经验的应用,为组织人员额能力提升或骨干人员培育等方面收益。
管理提升效益:通过项目过程管控以及项目管理与组织管理的实践融合等,为组织的管理水平提升带来收益。
(2)对社会的发展:信息系统项目也可能成为组织履行社会责任的关键举措,这些举措可以为局部或区域社会发展带来各种进步。
公共效益:针对广大社会群众增加信息惠民、美好生活、理念创造、知识普及、居民健康等方面带来的各种收益。
文化效益:在社会精神文明建设中所发挥的积极作用,也包括网络文明。
环境效益:保护自然资源和生态环境方面的作用和价值。
社会责任感效益:组织在履行社会责任与义务方面的收益。
其他收益:提高国防能力,保障国家和社会安全等。
4.运营环境可行性分析
运行环境时制约信息系统发挥效益的关键,需要从用户的管理体制、管理方法、规章制度、工作习惯、人员素质、数据资源积累、基础软硬件平台等多方面进行评估,以确定软件系统在交付以话,是否能够在用户现场顺利运行。
在进行运行环境可行性分析时,可以重点评估是否可以建立系统顺利运行所需的环境以及建立这个环境所需要进行的工作。
5.其他方面的可行性分析
法律可行性(合同责任、知识产权)、政策可行性等。
7.2.2初步可行性研究
初步可行性研究一般是在对市场或者客户情况进行调查后,对项目进行的初步评估。可以从以下几个方面进行衡量,以便决定是否开始详细可行性研究:
(1)分析项目的前途
(2)初步估计和确定项目中的关键技术及核心问题,以确定是否需要解决
(1)初步估计必须进行的辅助研究:以解决项目的核心问题,判断是否具备必要的技术、实验、人力条件作为支持等。
辅助研究的目的和作用
辅助(功能)研究包括项目的一个或几个方面,但不是所有方面,并且只能作为初步可行性研究、详细可行性研究和大规模投资建议的前提或辅助。辅助研究的费用必须和项目可行性研究的费用一起考虑,因为这种研究的目的之一就是要在项目可行性研究阶段节省费用。
辅助研究的分类: (1)对要设计开发的产品进行的市场研究。
(2)配件和投入物资的研究
(3)实验室和中间工厂的实验
(4)网络物理布局设计
(5)规模的经济性研究
(6)设备选择研究
辅助研究何时进行
(1)在可研之前或同步进行:如果一项基本投入可能是确定项目可行性的一个决定因素,其内容构成项目可行性研究的一个必不可少的部分。
(2)与初步可研分头同时进行:如果一个项目具体功能的详细研究过于复杂,不能作为项目可行性研究的一个部分进行。
(3)在初步可研之后进行:对项目的某一方面进行更详细的鉴别。
初步可行性研究的作用
初步可行性研究主要回答的问题包括:
(1)项目进行投资建设是否具有必要性
(2)项目建设周期是否合理且可接受
(3)项目需要的人力、财力资源等是否可接受
(4)项目的功能和目标是否可以实现
(5)项目的经济效益、社会效益是否可以保证
(6)项目从经济上、技术上是否合理等。
经过初步可行性研究,可以形成初步可行性研究报告,该报告虽然比详细可行性粗略,但是对项目已经有了全面描述、分析和论证,所以初步可行性研究报告可以作为正式的文献供项目决策参考,也可以成为进一步做详细可行性研究的基础。
初步可行性研究的主要内容
初步可行性研究的结果、研究的主要内容基本与详细可行性研究相同。所不同的是占有的资源、研究细节方面有较大差异。初步可行性研究的主要内容:
(1)需求与市场预测:客户与服务对象需求分析预测、影响推广分析如初步销量和售价预测
(2)设备和资源投入情况:全过程所有设备和材料的投入分析。
(3)空间布局:网络规划、物理布局方案选择
(4)项目设计:项目总体规划、信息系统设计和设备计划、网络工程规划
(5)项目进度安排:项目整体周期、里程碑阶段划分
(6)项目投资与成本估算:投资估算、成本估算、资金渠道及初步筹集案
7.2.3详细可行性研究
详细可行性研究是在项目决策前对项目有关的技术、经济、社会环境、法律等方面的条件和情况,进行详尽的、系统的、全面地调查、研究和分析,对各种可能地技术方案进行详细地论证、比较,并对项目建设完成后所可能产生地经济、社会效益进行预测和评价,最终提交的可行性研究报告将成为进行项目评估和决策的依据。
详细可行性研究的依据
详细可行性研究工作的主要依据包括:
(1)国民经济和社会发展的长期规划、地区的发展规划。
(2)国家和地区的相关政策、法律、法规和制度。
(3)项目主管部门对项目设计开发建设要求请示的批复。
(4)项目建议书或者项目建议书批准后签订的意向性协议。
(5)国家、地区、组织的信息化规划和标准。
(6)市场调研分析报告
(7)技术、产品或工具的有关资料。
详细可行性法分析的原则
(1)科学性原则:方法要正确
(2)客观性原则:从实际出发实事求是,合乎逻辑,信息要真实。
(3)公正性原则:态度要不偏不倚
详细可行性研究的方法
经济评价法、市场预测法、投资估算法、增量经效益法等。
(1)投资估算法:投资费用一般包括固定资金及流动资金两大部分,固定资金中又分为设计开发费、设备费、场地费、安装费及项目管理费等。投资估算根据其进程或精确度可分为数量性估算(即比例估算法)、研究性估算、预算性估算、投标估算的方法。
(2)增量净效益法(有无比较法):将有项目时的成本(效益)与无项目时成本(效益)进行比较,求得两者差额即为增量成本(效益),这种方法称之为有无比较法。有无比较法比传统的前后比较法更能准确地反映项目地真实成本和效益,因为前后比较法不考虑不上项目时地项目变化趋势。
详细可行性研究的内容
详细可行性研究的主要内容:
(1)市场需求预测:产品的需求预测是项目可行性研究的基础工作,这项工作的好坏将直接影响到项目可行性研究的水平。
(2)部件和投入的选择供应
(3)信息系统架构及技术方案的确定:项目可行性研究中技术评价应反映技术的先进性、技术的实用性、技术的可靠性、技术额连锁效果、技术后果的危害性等。
(4)技术与设备选择。
(5)网络物理布局设计
(6)投资、成本估算与资金筹措
**投资费用:**投资费用就是固定资本与净周转资金的合计。净周转资金则是流动资产减去短期负债。在不同的研究设计阶段,投资估算的精确性不同。毛估和粗估,一般可据以否定或初步肯定一个项目,估计的精确度一般在±30%,初步项目可行性研究要求估计在±20%,详细可行性研究要求估计在±10%,设计开发时则要达到±5%。
**资金筹措:**一般认为自筹、贷款各半个稳妥,自筹不足时可以多贷款,这个限额通常是从50%~80%不等,相反资金雄厚时,可以少贷款。
**项目成本:**项目总成本一般划分为四大类:研发成本、行政管理费、销售与分销费用、财务费用和折旧;前三类成本总和称为经营成本。项目成本在项目可行性研究中的用途为计算盈亏,计算净周转资金的需要量,并用于财务评价。
**财务报表:**包括:现金流动标、净收入报表、预计资产负债表。
(1)经济评价及综合分析。
经济评价:分为组织经济评价和国民经济评价。
组织经济评价:分为三各步骤:第一步进行分析的基础准备。第二步:编制财务报表。第三步:进行经济效果计算。进行组织评价时可以使用静态评价法、外部收益率法、动态投资回收期法以及收益/成本比值法等,以便考虑资金的时间价值。
国名经济评价:就是从国民经济的厉害得失出发,对项目所做的经济效果评估。它除了对项目的直接经济效果考虑外,还要考虑项目对社会的全面的费用效益状况。
(2)综合分析
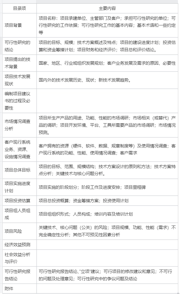
详细可行性研究报告

7.3项目评估与决策
项目评估是指在项目可行性研究的基础上,由第三方(国家、银行或有关机构)根据国家颁布的政策、法规、方法、参数和条例等,从国民经济与社会、组织业务等角度出发,对拟建项目建设的必要性、建设条件、生产条件、市场需求、工程技术、经济效益和社会效益等进行评价、分析和论证,进而判断其是否可行的一个评估过程。项目评估是项目投资前期进行决策管理的重要环节,其目的是审查项目可行性研究的可靠性、真实性和客观性,为银行的贷款决策或行政主管部门的审批决策提供科学依据。项目评估的最终成果是项目评估报告。
评估依据
项目评估的主要依据:
(1)项目建议书及其批准文件(2)项目可行性研究报告(3)报送组织的申请报告及主管部门的初审意见(4)项目关键建设条件和工程等的协议文件(5)必须的其他文件和资料等。
评估的程序
(1)成立评估小组(2)开展调查研究 (3)分析与评估(4)编写、讨论、修改评估报告(5)召开专家论证会(6)评估报告定稿并发布
项目评估报告的内容
大纲
(1)项目概况
(2)详细的评估意见
(3)总结和建议:存在或遗留的重大问题、潜在的风险、建议等。
主要内容
- 项目与组织概况评估
- 项目建设必要性评估
- 项目建设规模评估
- 资源、配件、燃料及公用设施条件评估
- 网络物理布局条件和方案评估
- 技术和设备方案评估
- 信息安全评估
- 安装工程标准评估
- 实施进度评估
- 项目组织、劳动定员和人员培训计划评估
- 投资估算和资金筹措
- 项目的财务效益评估
- 国民经济效益评估
- 社会效益评估
- 项目风险评估